購物第一站 > 女裝/男裝/童裝 > 男裝下著 > Roush 刷白破壞經典重磅黑色牛仔褲

好康報報

推薦商品

CACO-彈性修身牛仔褲(兩色)-男【SPA078】 CACO-百搭八分斜紋褲-(三色)-男【SAR019】 ROUSH 高磅數美式抽繩水洗縮口長褲 (4色) 條紋滾邊配色腰鬆緊綁帶休閒寬褲裙.女2色-OB大尺碼 CACO-彈性修身束口褲(兩色)-男【SPA072】 ROUSH 抽繩設計水洗迷彩縮口長褲 迷彩拼色口袋縮口工作褲‧男2色-OB嚴選 ROUSH 高磅數迷彩水洗束口長褲 (2色) Roush 工裝束口工作褲(3色) 線條滾邊口袋拉鍊綁帶運動褲-OB大尺碼 ROUSH RUH貼布窄管束口棉褲 (4色) Roush (SLIM FIT)海狸毛保暖束口棉褲(4色) 腰鬆緊字母印圖內刷毛棉感休閒長褲-OB嚴選 側邊字母造型內刷毛運動長褲-OB嚴選 ROUSH 高磅數側邊防水拉鍊縮口棉褲 (3色) SEMIR森馬-純色棉麻九分長度縮口休閒褲-男 Roush 重度洗水高磅數束口工作褲 迷彩拼色口袋縮口工作褲‧男2色-OB大尺碼 NAVY-301-壓紋九分褲-情侶款(兩色)-男【SNA064】 線條滾邊口袋拉鍊綁帶運動褲-OB嚴選 Roush (迷彩)重度洗水高磅數束口工作褲 CACO-小破壞八分刷色褲(兩色)-男【SAR071】 簡約質感後腰鬆緊直筒西裝褲-OB大尺碼 ROUSH 抽繩設計美式縮口長褲褲 ROUSH 口袋皮標設計窄管刷痕丹寧褲

Roush 刷白破壞經典重磅黑色牛仔褲

建議售價 699元 特價 699元
特殊破壞抽鬚工法
經刷白水洗處理黑色褲身
經典牛仔褲 四季皆可輕鬆搭配
型男必定入手的經典設計款式

Roush 刷白破壞經典重磅黑色牛仔褲介紹

Roush 刷白破壞經典重磅黑色牛仔褲

特殊破壞抽鬚工法 帶有街頭潮流感
經刷白水洗處理黑色褲身 更有特色
經典牛仔褲 四季皆可輕鬆搭配
型男必定入手的經典設計款式

貼心提醒:褲頭的鈕門,部分是未割開的,需等收到貨後再自行割開喔

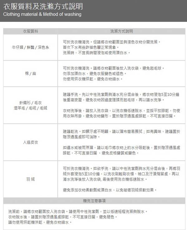
(深淺色衣物請分開洗滌,深色商品第一次下水清洗如有褪色狀況為正常現象,勿使用烘乾機,避免縮水)

Roush 刷白破壞經典重磅黑色牛仔褲

Roush 刷白破壞經典重磅黑色牛仔褲

Roush 刷白破壞經典重磅黑色牛仔褲

Roush 刷白破壞經典重磅黑色牛仔褲
品牌Roush
尺寸S, M, L, XL
顏色黑-30, 黑-32, 黑-34, 黑-36
適用性別
款式休閒褲
長度全長
版型一般版型
主材質
材質成分說明100%棉
產地中國
適穿季節春夏
購買連結https://tw.buy.yahoo.com/gdsale/Roush-刷白破壞經典重磅黑色牛仔褲-8333845.html?co_servername=f8d78e17f7fc866fd4c0547de27c5982
所提供之商品資料來自Yahoo奇摩購物中心,若有任何錯誤,或贈品已更換、優惠內容已結束者,皆以購買當時之Yahoo奇摩購物中心所公佈資料為準。